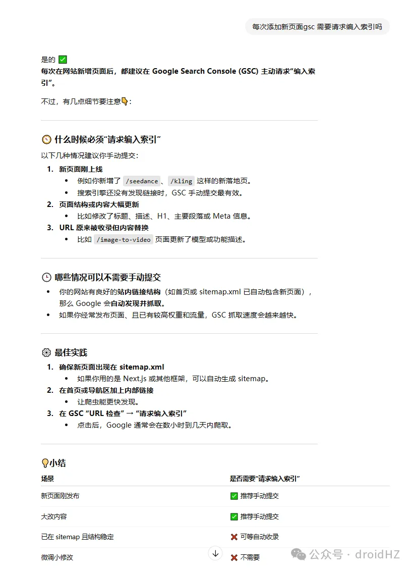
手动请求索引加快收录速度
早上好,朋友们!
最近我添加多语言的时候,我一次会添加10来个页面的多语言,sitemap 里面新增了有6 个页面,然后我会手动请求一次对应多语言的首页到GSC,然后我就发现只要我手动请求索引的页面,就会收录更快一些,其他没手动操作的页面就没暂时被收录。所以大家在适配多语言的时候, 或者新页面上线时,尽量每个页面都手动申请一次索引,加快收录的速度。

请求索引的操作步骤。
1.输入框输入域名,按照回车搜索

2.先点击左侧测试按钮,再点击请求编入索引

原文来自微信公众号,原始链接:原文